2020年文山州事业单位招聘工作人员笔试考试温馨提示
2020-10-20来源:文山州人社局网站
2020年文山州事业单位公开招聘工作人员笔试考试温馨提示
你好!2020年文山州事业单位公开招聘笔试将于10月24日进行,现将有关注意事项提示如下:
一、考点设置情况
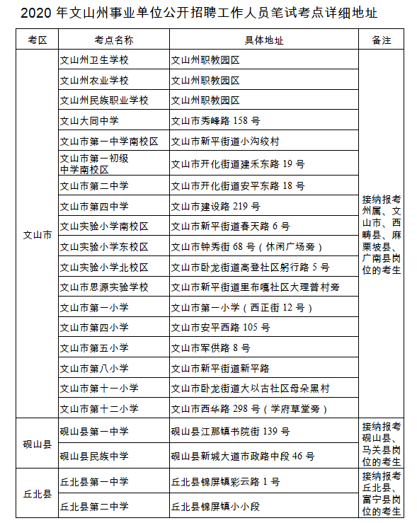
本次笔试文山州共设置3个考区、22个考点、1114个考场,其中:文山市考区设置18个考点、862个考场,接纳报考州属、文山市、西畴县、麻栗坡县、广南县岗位的考生;砚山县考区设置2个考点、109个考场,接纳报考砚山县、马关县岗位的考生;丘北县考区设置2个考点、143个考场,接纳报考丘北县、富宁县岗位的考生。具体考点详细地址附后。
二、笔试有关要求
1.请考生仔细阅读笔试准考证上《考场规则》的具体内容,认真查看本人准考证上的考点、考场号和座位号,不要走错考点、考场,按照准考证上确定的时间和地点按时参加考试。
2.请考生提前熟悉考区、考点位置和交通路线,规划好出行时间,避免由于交通堵塞等原因耽误考试,造成遗憾。需住宿的请提前联系预订。
3.本次考试不配备考试文具,请考生自备黑色墨水(中性)笔、橡皮、2B铅笔等考试文具并自觉接受检查。
4.严禁将各类手表和各种电子、通信、计算、存储或其它有关设备(如各类手机、电子手环等)带至座位。除按规定携带的考试文具、准考证、身份证外,其他物品统一放置在考场门口提定位置。
5.请带齐与报名时一致的本人有效身份证原件(或在有效期内的临时身份证原件)、准考证、健康码进入考场。若准考证不慎遗失,可在开考前重新打印。
6.体内安装的人工器官或人工器械,将会导致金属探测仪报警,届时,你须提供县级及以上医疗机构出具的相关证明材料给工作人员。为了能让你尽快进入笔试考场,请最好不要佩戴金属饰品参加笔试。
7.考前90分钟(7:00)考生进入考点,请你佩戴口罩,主动配合疫情防控和安全检测工作,按照指引、间隔适度距离,出示准考证、身份证、云南健康码(提前打印好彩色的“云南健康码”供工作人员检查),测量体温,正常有序进入考点(异常者按照疫情防控要求由专业人员作进一步检查)。
8.考前60分钟(7:30)考生进入考场,监考人员核对你的身份证、准考证和考场座次表信息是否一致时,请主动摘下口罩并在考场座次表上签署名字和手机号码。请不要坐错座位,坐错座位且未在考试开始后30分钟内主动报告的,则其该科目(场次)考试成绩无效。
9.此次笔试是两科连考,第一科目开考30分钟后,不得入场。考试开始后,中途不安排休息。考试结束前不得交卷、退场,个人问题提早解决。
10.考生领取到试题本和答题卡时,请你在规定位置认真填写(填涂)自己的姓名和准考证号,请勿写错,请勿涂改。答题开始后,请在指定的位置作答,答题不可答错位置。
11.考试结束时间到,请考生原位静候,待监考人员收集、清点完答卷并发出离场指令后有序离开考场,不得将试卷、答题卡、草稿纸带出考场。
12.考后将进行雷同鉴定,被抄袭人和抄袭人同样处理,注意保护本人答题信息。
13.请文明参加考试,按照考试的指令和监考人员的安排入场、出场和开展考试,请勿撕毁试卷或答题卡,故意撕毁试卷或答题卡的,该科目(场次)的考试成绩无效。如果无理取闹、扰乱考场秩序、威胁监考人员,经教育不改正错误行为的,将会被立即移交公安机关处理。
三、提前做好疫情防控检测准备
考生进入考点时需提前准备好考试前14天内的个人“云南健康码”,要求A4纸彩色打印1份“云南健康码”。
以下人员还需在10月23日上午将相关材料送至所在考点的门卫值班室(考试当天还需出示原件方可进入考点):
1.红码人员:需提交考试近14天内“云南健康码”(彩色打印)纸质材料,14天集中隔离证明、7天内有效的新冠病毒核酸检测阴性报告(复印件)。
2.黄码人员:需提交考试近14天内“云南健康码”(彩色打印)纸质材料,7天内有效的新冠病毒核酸检测阴性报告(复印件)。
3.近一个月内有境外旅居史的人员:需提交考试近14天内“云南健康码”(彩色打印)纸质材料,14天集中隔离证明、7天内有效的新冠病毒核酸检测阴性报告(复印件)。
特别提醒各位考生:请广大考生密切关注官方网站发布的有关信息,社会上出现的假借事业单位招聘考试命题组、专门培训机构等名义举办的辅导班、辅导网站或发行的出版物等,均与本次考试无关。另外,由于个人手机号与姓名关联的数据可能被多种渠道所掌握,不法分子向考生发布信息出售作弊工具等违规行为,建议考生及时向公安机关报案,敬请广大考生提高警惕,切勿上当受骗。
在参加笔试期间,请注意人身财产安全,确保饮食卫生。祝你考试顺利!
文山州人力资源和社会保障局
2020年10月20日

来源:http://wszrsj.ynws.gov.cn/html/contents/348/14752.htm